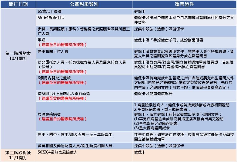
| 接種對象 | 攜帶證件 |

為什麼每年都需要接種流感疫苗?
流感病毒每年都會變異,世界衛生組織(WHO)會預測該年度流行的病毒株,並建議疫苗組成。接種流感疫苗是預防流感最有效的方法,6個月大以上之民眾,每年均建議接種流感疫苗。研究顯示接種流感疫苗有下列好處:
- 接種流感疫苗可預防感染流感,或減少感染時的病情嚴重程度。
- 接種流感疫苗可以降低與流感相關的住院和死亡風險。
- 對於慢性疾病(如糖尿病、心臟病、慢性阻塞性肺病等)病人來說,感染流感會使原本慢性疾病惡化,因此疫苗是一項重要的預防措施。
- 孕婦接種流感疫苗除可在懷孕和產後降低感染機率外,亦可在新生兒出生後提供保護力。
- 接種疫苗可降低同住家人感染的機率,特別是未滿6個月之嬰兒照顧者,因嬰兒尚無法接種流感疫苗,建議照護者均應接種。
認識流感疫苗
114年提供公費流感疫苗共有5家廠牌,皆屬不活化三價流感疫苗,各廠牌之效果與安全性均同,適用年齡如下:

★接種後常見副作用:接種後可能會有注射部位疼痛、紅腫,少數的人則會有全身性的輕微反應,如:發燒、頭痛、肌肉痠痛、噁心、皮膚搔癢、蕁麻疹或紅疹等,ㄧ般會在發生後1-2天內自然恢復。
★注意事項:
- 發燒或正患有急性中重疾病者,宜待病情穩定後再接種。
- 出生未滿6個月,因無使用效益及安全性等臨床資料,故不予接種。
- 先前接種本疫苗6週內曾發生Guillain-Barré 症候群(GBS)者,宜請醫師評估。
- 其他經醫師評估不適合接種者,不予接種。
接種對象
需具中華民國國民身分或為持有居留證之外籍人士(包含外交官員證、國際機構官員證及外國機構官員證),114年10月1日起分2階段開打,實施對象及其開打時程如下:
攜帶證件


![我的E政府 [另開新視窗]](/images/egov.png)
